首页
学院概况
学院简介
学院领导
学术委员会
师资队伍
管理队伍
工会委员会
学科专业
学科建设
专业设置
人才培养
本科教育
研究生教育
继续教育
辅修专业
教学资源
学术研究
学术动态
学术交流
科研成果
研究中心
科研成果获奖
国际交流
国际交流
科研合作
合作办学
社会服务
行业培训
创制中心
党建工作
组织设置
规章制度
党风廉政
支部建设
组织生活
思想建设
党校在线
党务公开
学习资料
主题教育
团学工作
组织机构
规章制度
团学动态
资料下载
教工之家
工会教代会
制度建设
活动风采
下载中心
下载中心
招生就业
本科生招生
研究生招生
双学位招生
网络与继续教育招生
本科生就业
研究生就业
联系方式
地址:重庆市北碚区天生路2号第4教学楼(咏修楼)
研究生招生
首页
>
招生就业
>
研究生招生
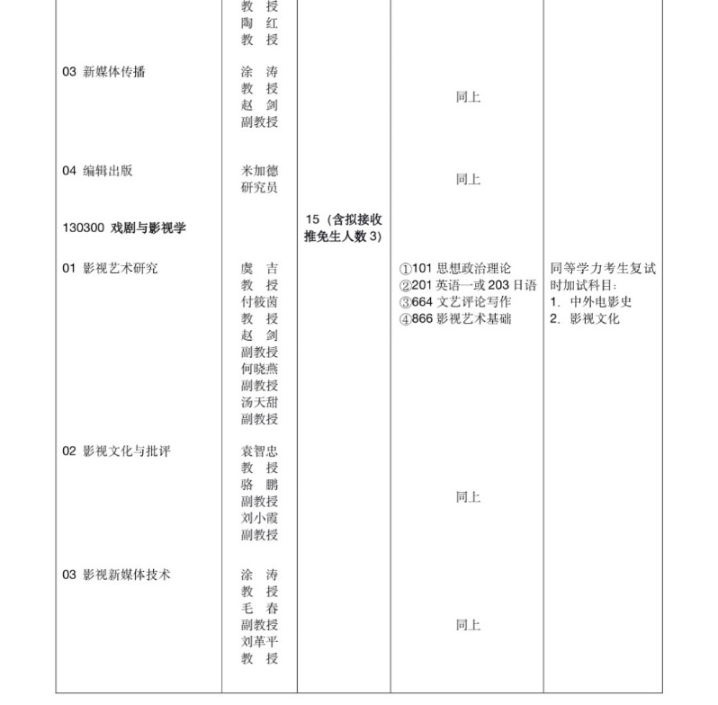
新闻传媒学院2020年硕士招生专业目录
发布时间: 2019-09-25 17:05:02 作者:本站编辑 来源: 本站原创